Nächste

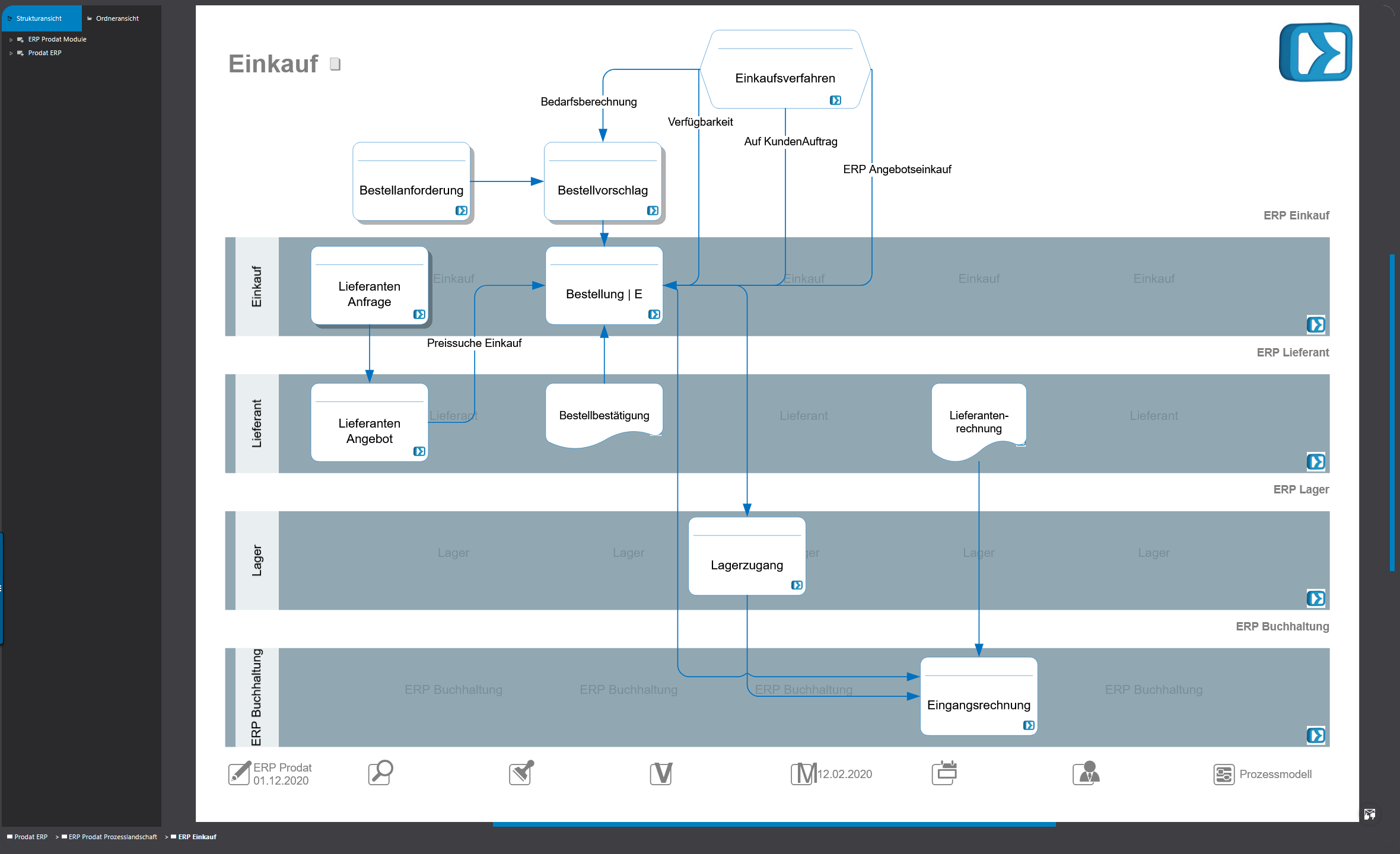
Der Bestellvorschlag ist ein zentrales Modul im Einkauf.
Es werden Vorschlagslisten zu bestellender Artikel erstellt. Anschließend können Angebote eingeholt und Bestellungen ausgelöst werden.

Der Bestellvorschlag ermittelt sowohl eine Bestellmenge als auch einen Preis basierend auf den zum Erstellzeitpunkt vorhandenen Datenzustand.
Er ist also eine Momentaufnahme!

Zur Berechnung der Bestellmengen gibt es mehrere Verfahren.
Ein Verfahren ist die Berechnung nach zukünftigen Bedarfsverlauf = Bedarfsorientierte Beschaffung!
Es wird geprüft, welche Bedarfe (Summe der Bedarfsverursacher) in einem Betrachtungszeitraum NICHT durch Lagerbestände oder bereits ausgelöste Bestellungen gedeckt werden.

Ein weiteres Verfahren ist die Berechnung einer Bestellmenge aus unterschrittenen Lagerbeständen = Bevorratung.
Es wird ein Lagerbestand je Artikel definiert, bei dem der Einkauf nachbestellen soll. Die vorgeschlagene Menge ist der Sollbestand des Lager unter Berücksichtigung bereits vorhandener Bedarfe und Bestellungen.

Basierend auf der ermittelten Bestellmenge prüft PRODAT in verschiedenen Preisquellen auf gültige Preise.
Die Preisquellen können in einer Hierarchiereihenfolge voreingestellt werden - so können beispielsweise erst Rahmenbestellungen und anschließend aktuelle Angebote herangezogen werden.
Ein Preis ist dann gültig, wenn er im Bestellzeitraum und für die Menge gilt.

Öffnen Sie das Modul Bestellvorschläge.

Es können beliebig viele Bestellvorschläge angelegt werden. Sie dienen als Bearbeitungliste. Es ist zu empfehlen, dass man hier ein internes Verfahren festlegt, wer und wie oft Bestellvorschläge generiert und aktualisiert werden.

Nachdem die Kopfdaten festgelegt sind, kann der Vorschlag erzeugt werden.
(Kopfdaten definieren den Umfang des Vorschlages - was und in welchem Zeitraum berücksichtigt werden soll)

Wählen Sie das Verfahren aus:
Standard: „Alle Bedarfe“ (Bedarfsorientierte Beschaffung) oder „Nur Meldebestände“ (Bevorratung)
Hinweis: alle anderen Berechnungsmethoden sind für spezielle Verfahren gedacht.

Anschließend wird eine Liste aller zu bestellenden Artikel erstellt, basierend auf den Vorgaben...
Wichtig sind hierbei insbesondere:
„Bestellung bis“ = bis zu welchen Zeitpunkt in die Zukunft soll geprüft werden, ob bestellt werden muss. Dabei wir die Beschaffungsfrist berücksichtigt.
Wird im Beispiel ein Artikel im Januar 2026 benötigt, hat aber 6 Wochen Beschaffungsfrist, so muss er im Dezember 25 bestellt werden und würde in der Liste enthalten sein.
Des Weiteren gibt es die Möglichkeit den Bestellvorschlag nur auf Artikel einer bestimmten Kategorie = „nach Artikelcode“ zu erstellen. Beispielsweise nur Werkzeug oder nur Schrauben usw.
Außerdem lässt sich der Vorschlag auftragbezogen oder für einen Lagerort (z.B. nur Normteilelager) erzeugen.
Hinweis: Wir im Unternehmen mit verschiedenen Formen des Bestellvorschlags gearbeitet, muss je Variante immer ein eigener Vorschlag mit einer eigenen Nummer erzeugt werden.

Möchte man bestehende Bestellvorschläge öffnen, wählt man diese in einer Liste aus.

Suche über Nummer des BVs oder nach einem Artikel...

Klick auf „Suchen“ Button.

In der Liste sieht man schnell bei mehreren BVs, welchen man öffnen möchte. Beispielsweise wer hat den erstellt und sind noch Positionen offen.
Mit Doppelcklick oder OK wird der BV geöffnet und kann bearbeitet werden.

